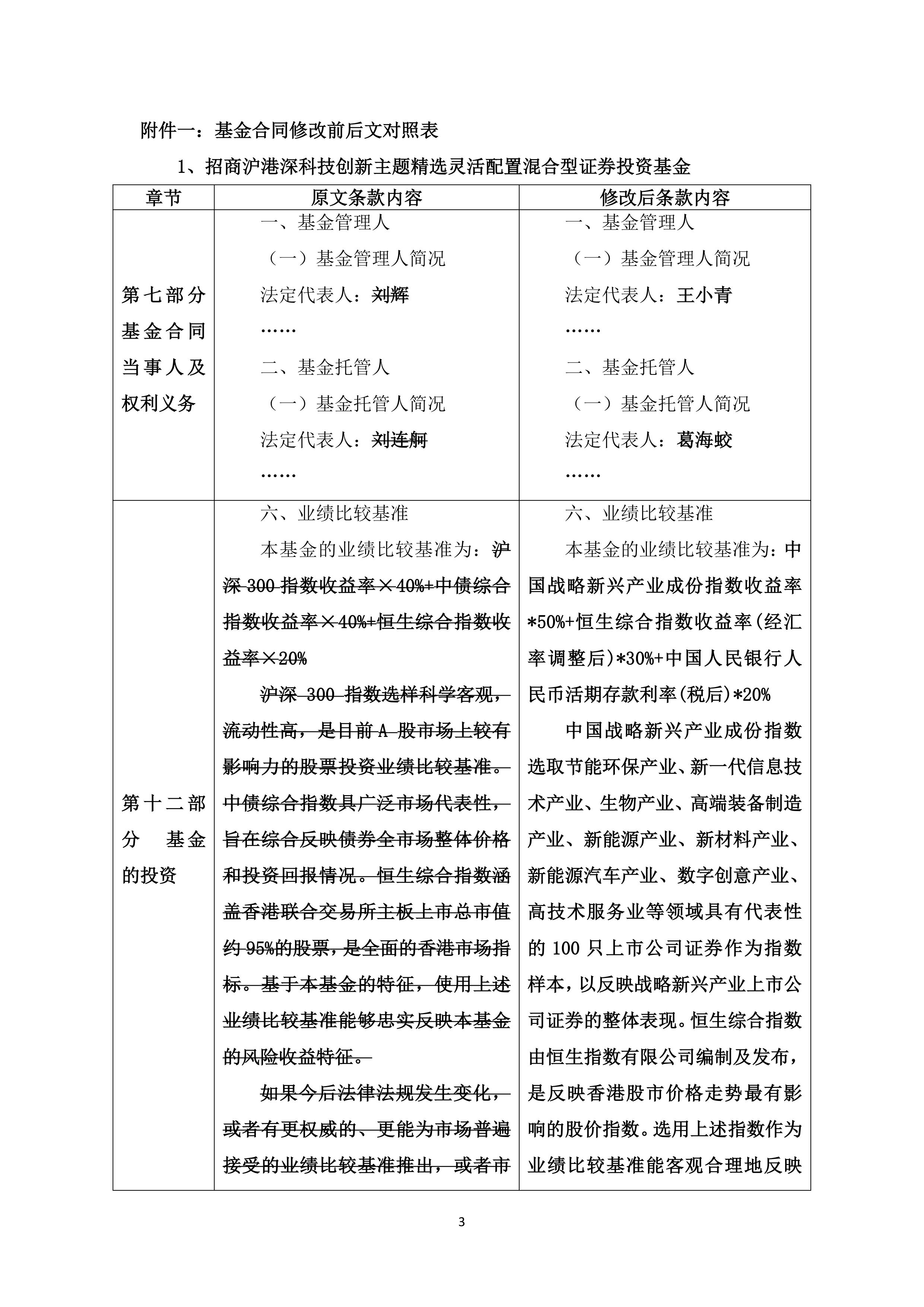
全国财政工作会议召开;国投瑞银白银基金C类份额暂停申购……盘前重要消息一览

图片来源于网络,如有侵权,请联系删除
(原标题:全国财政工作会议召开;国投瑞银白银基金C类份额暂停申购……盘前重要消息一览)
今日关注

图片来源于网络,如有侵权,请联系删除
全国财政工作会议召开,锚定明年六大任务;

图片来源于网络,如有侵权,请联系删除
上交所发布商业火箭企业IPO指引;
白银史诗级暴涨;
国投瑞银白银基金C类份额周一(12月29日)开始暂停申购。
重要的消息有哪些
1. 12月27日至28日,全国财政工作会议在北京召开。会议总结2025年财政工作,布置2026年重点任务。财政部党组书记、部长蓝佛安作工作报告。会议指出,2026年继续实施更加积极的财政政策。会议要求,2026年财政工作抓好六项重点任务,包括坚持内需主导,大力提振消费,加大对新质生产力、人的全面发展等重点领域投入;进一步强化保基本、兜底线,促进居民就业增收等。
2. 12月26日,上海证券交易所正式发布《上海证券交易所发行上市审核规则适用指引第9号――商业火箭企业适用科创板第五套上市标准》,支持正处于大规模商业化关键时期的商业火箭企业,适用第五套上市标准登陆科创板。
3. 12月26日晚,全球贵金属再次上演史诗级行情,全线暴涨刷新历史纪录。白银暴涨10%,最高至79.405美元/盎司,年内涨幅超170%;现货黄金触及4549美元/盎司,刷新历史高位;NYMEX铂收涨11.84%,创历史新高。
4. 中国人民银行发布《中国金融稳定报告(2025)》。报告提出,下一步,中国证监会、财政部、人力资源社会保障部、中国人民银行、金融监管总局等相关部门将立足大局,加强协作,形成合力,在中央金融办统筹协调下,进一步提升工作的前瞻性、主动性和针对性,着力健全有利于“长钱长投”的制度政策环境,显著提高各类中长期资金实际投资A股的规模和比例,努力实现中长期资金保值增值、资本市场平稳健康运行与实体经济高质量发展的良性循环。
5. 中国人民银行、国家外汇管理局联合发布《关于跨国公司本外币一体化资金池业务有关事宜的通知》,在全国范围内推广跨国公司本外币一体化资金池业务。
6. 12月27日起,银行业监督管理法修订草案(下称“修订草案”)向社会公开征求意见,为期30日。在此之前,修订草案于12月22日提请十四届全国人大常委会第十九次会议首次审议。修订草案以强化机构监管、行为监管、功能监管、穿透式监管、持续监管为主线,以消除监管空白、弥补监管短板、明确监管授权为着力点,切实提高监管的前瞻性、精准性、有效性和协同性,更好发挥法治固根本、稳预期、利长远的保障作用,切实提高金融治理体系和治理能力现代化水平。
7. 国投白银LOF发布公告,为保护基金份额持有人利益,国投瑞银白银期货证券投资基金(LOF)C类基金份额将从2025年12月29日开始暂停申购。本基金取消或调整2025年12月29日起的暂停C类基金份额申购(含定期定额投资)业务的具体时间将另行公告。
这些公司新闻不能错过
*ST长药公告,公司及相关人员收到中国证监会《行政处罚事先告知书》。经查,*ST长药2021年、2022年、2023年连续三年虚增收入和利润,违反证券法律法规。证监会拟对公司罚款1000万元,对14名责任人合计罚款3100万元,对公司原总经理罗明采取终身证券市场禁入措施,对当事人杨正辉采取10年证券市场禁入措施。根据收到的《告知书》认定情况,公司股票可能被实施重大违法强制退市,公司股票于12月29日(星期一)起被叠加实施退市风险警示。
小米集团在港交所公告,公司联合创始人、执行董事、副董事长林斌计划自2026年12月开始,每12个月出售金额不超过5亿美元的公司B类普通股,累计出售总金额不超过20亿美元的公司B类普通股。林斌减持计划所得款项主要用于成立投资基金公司。
新奥股份:私有化新奥能源稳步推进,已完成重大资产重组外汇登记。
亿晶光电:全椒县光伏项目无法按期推进,收到听证通知。
ST葫芦娃:公司及董事长刘景萍涉嫌信披违法违规被证监会立案。
ST路通:拟向深交所申请撤销其他风险警示。
国网英大:拟11.29亿元出售英大期货100%股权。
读客文化:终止筹划控制权变更事项,29日复牌。
天创时尚:控股股东将变更为安徽先睿,29日复牌。
百花医药:控股股东筹划公司控制权变更事项,29日起停牌。
中国电研2025年前三季度利润分配方案:拟10派2.5元。
金徽酒2025年前三季度利润分配预案:拟10派2元。
千方科技2025年中期现金分红预案:拟10派0.2元。
普利特:公司LCP薄膜产品正式规模化量产。
斯菱股份:证券简称12月29日起变更为“斯菱智驱”。
派瑞股份:因涉嫌信息披露违法违规被证监会立案。
大烨智能:因涉嫌信息披露违法违规被证监会立案。
臻镭科技:因涉嫌信息披露违法违规被证监会立案。
ST长园:因涉嫌信息披露违法违规被证监会立案。
强达电路:拟发行可转债募资不超5.5亿元。
责编:万健�t
校对:彭其华
版权声明
证券时报各平台所有原创内容,未经书面授权,任何单位及个人不得转载。我社保留追究相关行为主体法律责任的权利。
转载与合作可联系证券时报小助理,微信ID:SecuritiesTimes
END
版权声明
本文仅代表作者观点,不代表xx立场。
本文系作者授权xxx发表,未经许可,不得转载。
